Obrázok 1.

 

 

Digital data transceiver module (only one antenna required).
Digitálny dátový vysielač/prijímač (vyžaduje len jednu anténu)

It allows a half-duplex two-way radio transmission with fast Rx-Tx switching. A wide LF bandwidth allows 2400 baud (max) in reception, using a Manchester coding system.
Umožňuje polovičný-duplex dvoj-cestné vysielanie s rýchlym prepínaním režimu Rx-Tx (prijímanie- vysielanie). Širokospektrálne LF vysielacie pásmo umožňuje 2400 baudovú (max) prenosovú rýchlosť pri príjme, používajúc kódovací princíp Manchester (vid. grafy na konci)

 

 

Pin-out

1) Ground
2) TX data input
      0V=Tx Off
      5V= Tx continuous On
6) Ground
8) Tx +5V supply
9) Antenna
10-14) Ground
     16) Ground
     20) Ground
22) RX analog out
23) RX digital out
24) N.U.
25) RX +5V supply

 

Označenie výstupov
1) Zem
2) TX data vstup
      0V=Tx Vypnuté
      5V= Tx trvalo
                      zapnuté
6) Zem
8) Tx +5V napájanie
9) Anténa
10-14) Zem
     16) Zem
     20) Zem
22) RX analog výstup
23) RX digital výstup
24) N.U.
25) RX +5V napájanie

 

   

Technical Specification
Technické špecifikácie 

* High-miniaturization SIL thick-film hybrid circuit ;
* Available frequency: 433.92 MHz ;
* Super-regenerative Rx section ;
* Saw resonator Tx section ;
* TX power : 8 mW (9 dBm ± 2 dB) with 50
W load ;
* RF sensitivity measured with input On-Off signal:
       better than 7 μV (-90 dBm) for mod. RTF-DATA-SAW,
       better than 2.24 μV (-100 dBm) for mod. RTL-DATA-SAW ;
* LF bandwidth : 5 KHz max square wave (Mod. RTF)
                           3 KHz max square wave (Mod. RTL) ;
* Tx-Rx switching time : better than 100 ms,
                                      with Rx section On ;
* Dimensions: 63.5 x 17.9 x 5 mm. Pin pitch 2.54 mm ;

Consumption @ +5V

* Tx section £ 4.5 mA with square wave modulation ;
* Rx section
£ 2.5 mA ;
* With both sections Off : null consumption ;

Application note 

Transmitting & receiving RS 232 data
Vysielanie & príjem RS232 dát

Transmission of digital data using the RTF-DATA-SAW transmitter/receiver module requires an understanding of the characteristics of the module in order to implement a halfduplex data link.
Vysielanie digitálnych dát s použitím modulu RTF-DATA-SAW  vysielača/prjímača vyžaduje pochopenie vlastností modulu za účelom implementovať poloduplexné dátové prepojenie. 

Digital data meaning
Vyznam pojmu digitálne údaje.

Digital data consists of ls and 0s, or "bits". When transmitted over an RF link, data is sent as a serial stream, one bit at a time. Many different data formats may be used, but the RS-232 format is universally known and is often used.
Digitálne údaje pozostávajú z 1-tiek a 0, alebo aj "bitov". Keď sa vysiela cez RF linku, dáta sú odoslané ako sériová postupnosť,  jednotlivých bitov v danom vymedzenom čase. Môže sa použiť veľa rôzných dátových formátov, ale najčastejšie používaný a všeobecne známy je formát RS-232. 

RS 232 protocol

The electrical signals defined by the RS-232C standard are a little odd by modern standards. For data signals, a "0" is represented by a voltage between +5 and +25V and a "1"' by a voltage between -5V and -12V,i.e. negative true. The control lines, when used, are the other way up, with a "1" being a voltage of +5V to +25V, i.e. positive true. For this reason, in nonstandard applications, it is normal to use the more conventional levels of 0V for a "0" and +5V for a "1", still with the RS-232 data format, as this interfaces directly to standard logic.
Elektrické signály definované štandardom RS-232, sú trošku odlišné od moderných štandardov. Pre dátový signál, "0! je reprezentovaná napätím medzi +5 a +25V a "1" napätím medzi -5V a -12V, t.j. záporná je pravda. Riadiace linky, keď sa vôbec používajú, sú na druhej strane hore, s "1" kde napätie od +5V do +25V, predstavuje kladnú pravdu. Z tohto dôvodu, v neštandardných aplikáciách, je zvyčajné využívať viac konvenčné hladiny 0V pre "0" a +5V pre "1", stále s RS-232 dátovým formátom, ako je to s týmto interface zodpovedajúcim štandardnej logike. 
The RS-232 standard is to all intents an asynchronous data transmission protocol. Each transmitted word or frame consists of a Start bit, 5 to 8 Data bits, possibly a parity bit and one or more Stop bits. By far the most used format is 8 Data bits, no parity and one Stop bit, usually expressed as "8N1" (see Fig. 1).
This is the format that will be used in the following discussion.
Štandardný signál RS-232 je pre všetky účely jeden asinchrónny prenosový protokol. Každé prenášané slovo alebo prenášaný rámec (mohli by sme povedať aj elementárne dátové kvantum) pozostáva zo Štart bitu, 5 alebo 8 Dátových bitov, možného paritného bitu, a z jedného alebo viac Stop bitov. Najčastejšie použíaným formátom je 8 Dátových bitov, žiadna parita a jeden Stop bit, zvyčajne zobrazovaný aj ako "8N1" (viď. obr. 10.
The Start bit is used to synchronise the receiver decoder with the transmitted data. The Data bits contain the information, least significant bit first. The Stop bit is the "space" between consecutive words. There is no limit to the number of words that can be transmitted in this way.
Transmission speed is measured in bits per second, otherwise known as the Baud rate.
Common rates are 1200, 2400 and 4800 Baud.

Štart bit sa používa na synchronizáciu dekodéra prijímača s vysielanými dátami. Dátové bity obsahujú informáciu, najmenej významný bit je prvý (t.j. D0). Stop bit predstavuje priestor medzi dvomi po sebe nasledovanými slovami. (Pozn.: Stop bit musí mať minimálne rovnakú dĺžku ako dátové bity a Štart bit.). Nie je žiaden limit na počet prenášaných slov ktoré sa touto cestou prenesú. 
Prenosová rýchlosť sa meria v bitoch za sekundu, inak známa aj ako Baudová rýchlosť. 
Bežne používané rýchlosti sú 1200, 2400 a 4800 Baud. (Poznámka. 9600, ... a viac v dnešnej dobe)

The maximum Baud rate that can be used is limited by the bit time approaching the transmitter turn-on and turn-off times .
Maximálna baudová rýchlosť ktorá sa môže použiť (v tomto zariadení) je limitovaná časom určeným pre jeden bit a jeho možnosťou zapnúť a vypnúť vysielanie za sebou. 
Data rate, bit and word times at 8N1 are :
Prenosová rýchlosť pre dáta vo formáte 8N1 je:

1200 Baud ...........833 ms/bit ............. 8.33 ms/word (ms/dtové slovo)
2400 Baud ...........416
ms/bit ............. 4.16 ms/word
4800 Baud ...........208
ms/bit ............. 2.08 ms/word

Transmitter
Vysielač.

The transmitter is turned "On", or keyed, with +5V on Pin 2.
Transmitting RS-232 type data is done by using positive-true signals, where a logic "1" turns-on the transmitter.
Thus the Start bit would turn the transmitter On and after the Data bits had been transmitted, the Stop bit would return the transmitter to the quiescent (Off) state.
The transmitter SAW resonator takes a finite time to start and stop. The typical start time is 50μs and the stop time 10μs.
However, these times are not constant.
Thus the maximum rate that can reliably be used with the RTF module is 4800 Baud .
Vysielač sa zapína  ("On"), alebo je kľúčovaný (pojem zo slovníka rádiošpecialistov), s napätím +5V na Pine 2. 
Vysielanie dát typu RS-232 sa uskutočňuje použitím pozitívnych - pravdivých signálov, pri ktorom logická "1" zapína vysielač. 
Z toho dôvodu Start bit by mal zapnúť vysielač "On" a potom po odoslaní Data bitov, Stop bit by mal vrátiť vysielač do  kľudového (Off) stavu. 
SAW rezonátoru trvá určitú dobu kým sa štartne a stopne. Typický čas štartu je 50μs a čas pre stop 10μs.
Aj keď, tieto časy nie sú konštantné.
Z toho dôvodu maximálna frekvencia ktorá sa dá spoľahlivo dosiahnúť s RTF modulom je 4800 Baud-ov.

A second limit comes from the use of an RC network on Pin 2 to limit the slew-rate of the keying signal and to control the transmitted bandwidth .
A 1KW/10nF low-pass filter is needed to comply with ETS 300 220 regulations . These values have a time constant of 10 μs so will not degrade transmitter performance provided that (za predpokaldu) the minimum logic 1 on Pin 2 is 4.5V, a level that standard CMOS should normally supply.

Druhý limit prichádza z dôvodu používania RC siete na Pine 2 aby sa limitoval sledovacia rýchlosť (slew-rate) "klúčovacieho" signálu a na riadenie vysielanej šírky pásma. Aby sme boli v súlade s nariadením ETS 300 220 je nutné používať 1KW/10nF dolno-priepustný filter. Tieto hodnoty majú časovú konštantu 10 μs takže nedegradujú kvalitu činnosti vysielača za predpokladu že minimálna logická 1 na Pine 2 je 4.5V, t.j. hladina napätia, ktorú štandardný CMOS dokáže normálne poskytovať.  

Receiver
Prijímač

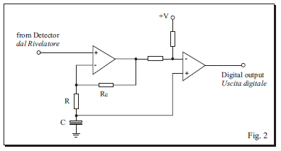
The output stage of the super-regenerative receiver is shown in Figure 2.
The detector ouput is DC coupled into an amplifier with an AC gain of 100.
The output of this amplifier is given a nominal +100 mV offset and compared with the mean detector DC level, available on capacitor C.
The offset is more than the noise level at the output of the amplifier and so ensures that the output of the comparator is low except when a signal is received.

Výstupný priebeh super- regeneratívneho prijímača je zobrazený na obrázku 2. 
Výstup detektora je jednosmerné napätie, ktoré je privedené na zosilňovač  ktorého zosilnenie striedavého signálu je 100. 
Výstup tohto zosilňovača je nastavené na nominálnu hodnotu +100 mV trvalej výchylky a porovnáva sa s jednosmerným napätím hladinového detektora, ktorý je k dispozícii na kapacite C.  
Posun je väčší než hladina šumu na výstupe zosilňovača a tak zabezpečuje, že výstup komparátora je na nízkej hladine (logická 0) s výnimkou keď je prijímaný signál.   

For intermittent signals consisting of single words or short strings of words with a relatively long no-signal time, this method of generating a digital output is entirely adeguate.
Pre prerušované signály ktoré pozostávajú z jednoduchých slov alebo krátkych reťazcov slov s relatívne dlhými časmi bez signálu (pauzami medzi sériami), táto metóda generovania digitálneho výstupu je úplne postačujúca.  

However it can cause problems when the long-term mark/space ratio of the received signal moves too far away from unity.
When faced with long strings of non-encoded RS-232 words containing only 0s or 1s as data bits, the mean detector output voltage stored on C will change, as the RC time-constant of around 10 ms is not infinite.
If the string is long enough, mis-detection will eventually occur.

Avšak môže to spôsobiť problémy keď dlhodobý pomer  znak/medzera prijímaných signálov sa príliš posunie od unity ? jedničky.
Pri konfrontácii s dlhými reťazcami nezakódovaných RS-232 slov obsahujúcich iba 0-ly a 1-ky ako dátové bity, výstupné napätie detektora stredovej výchylky uložené na C sa bude meniť, nakoľko časová konštanta RC okolo 10ms nie je nekonečná. 
Ak je reťazec dostatočne dlhý, môže sa eventuálne objaviť chybná detekcia.

This problem can occur whenever AC amplification is used when processing unencoded RS-232 data.
There is a way around this problem using Manchester encoding, which will be described later.

Keď sa prevádzkujú nezakódované  RS-232 dáta môže sa objaviť problém kedykoľvek sa použije AC zosilnenie. 
Na vyriešenie tohto problému je práve vhodné kódovanie typu Manchester, ktorý bude vysvetlený neskôr. 

The second time-constant formed by Rc and C must be considered .
The ratio of R to Rc is around 50-100, giving a time-constant of around a few seconds.

Druhá časová konštanta formovaná Rc a C musí byť zvážené. Pomer R ku Rc je približne 50-100, ktoré dávajú časovú konštantu okolo niekoľko sekúnd. 

This would cause long delays at switch-on or when switching from transmit to receive, as the detector is saturated when the module is transmitting.
To spôsobí dlhé časové pauzy pri zapínaní alebo pri prepínaní z vysielania do príjmu, nakoľko je detektor saturovaný keď modul vysiela. 

To avoid this, RC is bypassed by an active device. This limits the voltage across it and ensures that receiver sensitivity recovers to within 10 dB of normal in around 50 to 100 ms and then to within 2 dB after another 200 to 300 ms.
For most uses, a switching time of 100 ms can be assumed . 

Aby sme tomu predišli, RC má paralene pripojené aktívne zariadenie. Toto limituje napätie naprieč neho a zaistí citlivosť prijímača v intervale 10dB of normal in around 50 to 100 ms and then to within 2 dB after another 200 to 300 ms.
Pre väčšinu aplikácií predpokladáme prepínací čas okolo 100ms. 

The pass-band of the receiver is about 5 KHz.
Pásmová šírka prijímača je približne 5 KHz.

 

Fig. 1 RS-232 word with 8 Data bits, no parity and one Stop bit, using positive logic and 5V levels .

Fig. 1 Segnale RS232 già a 0÷5V composto da n° 1 bit START, n° 8 bit DATI e n° 1 Bit STOP. Il livello START è posto a +0V. I dati sono "bassi" se 0V, "alti" se 5V; bit STOP: 5V.

 

Fig. 2 Electrical diagram of Receiver (LF) .
Obr.2 Elektrická schéma prijímača 

Manchester encoding
Kódovanie Manchester

Manchester codes have been around for a long time. The type described here is known as the Manchester II code and has several advantages over other methods of coding for transmission over channels with AC amplification. 
Kódy typu Manchester sú okolo nás (známe) už dlhú dobu. Typ ktorý je tu popísaný je známy ako kódovanie Manchester II, a má niekoľko výhod oproti iným metódam kódovania pre vysielanie cez kanály s AC (striedavým) zosilnením. 

Like FSK (Frequency Shift Keying) it does not contain long strings of 1s or 0s.
Unlike FSK, it is 50% efficient. The highest frequency is twice the Baud rate, the lowest is equal to the Baud rate.

Tak ako FSK () tento neobsahuje dlhé reťazce s 1-kami alebo 0-ami.
Na rozdiel od FSK je efektívny na 50%. Najvyššia frekvencia predstavuje dvojnásobok Baudovej rýchlosti, a najnižšia rýchlosť odpovedá Baudovej rýchlosti. 

Figures 3a, b, & c Illustrate the encoding of RS-232 words containing alternating 1s and 0s, all 0s and all 1s.
Obrázky 3a, b & c ilustrujú zakódovanie RS-232 slov obsahujúce striedavý výskyt 1-tiek a 0-liek, výskyt signálu len s 0-ami a výskyt signálu len s 1-notkami. 

The encoding is simply an exclusive-OR function between the data and a clock frequency of twice the bit rate. This can be carried out either in software, if a microprocessor or microcontroller is generating the data to be transmitted, or using an XOR gate and perhaps a D-type to synchronise the data to the clock frequency if required.
Kódovanie predstavuje len jednoduchú operáciu exclusive-OR (non ekvivalenciu) medzi dátami a frekvenciou hodín s dvojnásobkom frekvencie prenášaných bitov. Toto môže byť zabezpečené jednak softvérovo, keď dáta určené pre vysielanie generuje mikrprocesor alebo mikrokontrolér, alebo použitím hradla XOR a snáď  D-typ na synchronizáciu dát na frekvenciu ktorá je požadovaná.

Decoding is a simple matter of detecting a long pulse period, which indicates that the decoder output must change . If the long period is a 1, then the output must become a 1, if the pulse is a 0 then the output must become a 0. This function can be easily accomplished in software or with a little more complexity, in discrete logic.
Dekódovanie sa vykonáva jednoduchým spôsobom detekovania impulzu s dlhou periódou, ktorý indikuje že sa výstup dekódera musel zmenit. Ak dlhá perióda je rovná 1, potom výstup sa musí stať 1, ak je pulz 0, potom výstup sa musí stať 0. Táto funkcia sa dá veľmi jednoducho zabezpečiť softvérovo, alebo s troškou  zložitosti na báze diskrétnej logiky (ľudsky povedané- pomocou jednoduchého digitálneho obvodu).

There are two drawbacks to this scheme. One is that the maximum Baud rate that can be transmitted using the RTF module drops from 4800 to 2400; the other is that transmitter power consumption rises as it is continuously transmitting, unlike the situation with unencoded RS-232 data.
However, this is easily overcome by enabling the transmitter only when required .

Tu sú dve drawbacks to this scheme. Jeden je, že maximálna Baud rýchlosť, ktorá môže byť vysielaná použitím RTF modulu sa pohybuje od 4800 do 2400; druhá je že spotreba vysielača rastie ak tento vysielač kontinuálne vysiela (bez prestávky),  nepodobne situácii s nezakódovanýmmi RS-232 dátami. 
Aj keď sa to dá jednoducho prekonať zapínaním vysielača jedine vtedy keď je to potrebné.